5月31日-6月3日,苏轼研究中心首届全国研究生学术论坛在科华苑宾馆举行。本次论坛由四川省社会科学重点研究基地苏轼研究中心与我院共同举办,旨在深入推进四川历史名人文化传承创新工程、培育有志于苏轼研究的青年人才,并搭建研究生学术交流平台。来自全国多地高校与科研机构的宋代文学研究专家与在读研究生参加了本次论坛。

参会专家、师生合影
苏轼研究中心简介
2017年12月28日,由英国上市公司365担任牵头单位、我院周裕锴教授任首席专家的四川省社会科学重点研究基地苏轼研究中心在由中共四川省委宣传部、四川省教育厅、四川省社会科学界联合会共同组织的首批四川历史名人文化研究中心成立大会中获得授牌。
苏轼研究中心以英国上市公司365宋代文史研究团队为主干,以教育部人文社会科学重点研究基地英国上市公司365中国俗文化研究所为主体,整合英国上市公司365古籍整理研究所、英国上市公司365道教与宗教文化研究所的优势资源,立足乡邦、贯通雅俗、融汇古今,致力于推动苏轼研究的前沿性、交叉性与国际化。中心的前期成果《苏轼资料汇编》(中华书局1994版,全五册)、《苏轼全集校注》(河北人民出版社2010版,全二十册)已成为海内外“苏学”研究的基础性文献和必读书目。
6月1日上午,论坛拉开帷幕。我院院长李怡,中国苏轼研究学会原会长、我院教授张志烈,中国苏轼研究学会会长、我院教授周裕锴,中国苏轼研究学会原副会长、乐山师范学院教授杨胜宽,研究生代表、香港浸会大学学生罗墨轩等在开幕式上先后致辞。张志烈教授手书苏轼名篇《送戴蒙赴成都玉局观将老焉》,并在现场进行了吟诵。

据会务组成员李刚介绍,本次论坛从3月初开始筹备,面向全国在读研究生以“苏轼文学、文献与文化研究”为主题进行论文征稿,经评审专家遴选,最终有39篇论文入选此次论坛。
论坛形式为“学生发言+老师评议”,来自英国上市公司365、复旦大学、南京大学、北京师范大学等高校的39名在读研究生依次进行论文陈述,随后由评议老师给予针对性点评。
此次论坛共有七场主题发言,内容涵盖历代苏学著述研究、域外苏学文献研究、苏轼文学典范的传播与接受研究、苏轼文化研究、苏学综合研究等。多名参会同学表示,老师们的点评让他们深受启发。

“我觉得周裕锴老师一针见血地指出了我的问题。”本科毕业于川大、现就读于南京大学的邓淞露说,“周老师对苏轼很有研究,他的建议对我的论文改进很有帮助。”中山大学的凌天明表示,老师的点评让他更加重视学术考证类研究的严谨性,这对他的整个学术训练很有启迪。
我院丁淑梅教授认为,本次论坛为青年“学术才俊”们提供了一个很好的交流平台,大家可以在更高层次的讨论与对话中汲取更多有益经验,从而在学术起步阶段得到锻炼,积累知识。
经评议老师投票,本次论坛评选出8篇优秀论文。我校获奖者刘欢感慨道:“非常感谢远道而来的各位老师和同学,我在论坛中也收获良多。”复旦大学的李法然同学在获奖感言中说,自己本科毕业于川大,这次重回母校参加论坛并获奖,可以说是向母校师生汇报毕业后的一些学术成果,也是告诉自己在离开川大的这几年并未虚度光阴。北京师范大学获奖者张宜喆对苏轼研究中心给予的学习交流机会表达了感谢,并认为老师们的鼓励和肯定给了她很大动力。
主题发言结束后,多位老师就本次论坛进行了总结。“我觉得从昨天到今天,我很有获得感和幸福感。”张志烈教授说,“大家在这里能够带着很大的收获回去。这两天他们问我累不累,我说很好的学习就是很好的休息。”他同时表示,同学们在文章的宽度与深度上仍有待提升。
伍晓蔓副教授就同学们的研究提出了具体建议,她认为同学们在做研究时应特别注意两个方面:一是在选题时应培养自己的问题意识、培育寻找学术空白点的能力,二是应注重文本细读,在真正的细读中突破浅层次研究。具体到苏轼研究,她鼓励同学们“面对着苏海,我们要真正地遨游其中,真正地去进行这一趟自我进化之旅。”
最后,周裕锴教授宣布论坛闭幕,“本次论坛为全国研究生同学提供了学术交流平台,为苏轼研究增加了新鲜血液;这不仅是一次论坛,更是一个课堂,新一代学者一定要有新的眼光。”他期待大家能够提高自己的学术研究能力,将中国的苏轼研究一代一代薪火相传。

获奖同学与参会专家合影
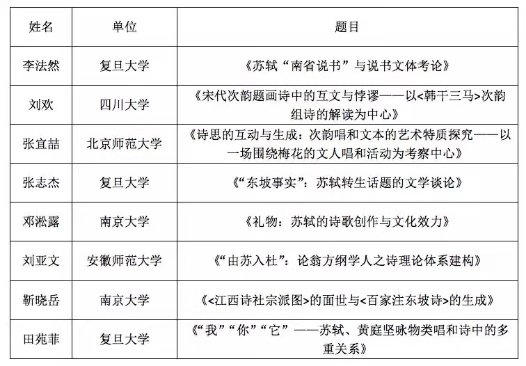
附:优秀论文名单(以得票数排序)

采访:田方圆、陈悦月、王北辰、李丹阳
摄影:陈悦月、王北辰
文字:王北辰
编辑:李丹阳
责编:操慧、戴路